2020年国家建设高水平大学联合培养博士研究生公派项目实施办法(调整后)

根据国家留学基金委3月20日发布的《关于进一步调整2020年国家建设高水平大学公派研究生项目及部分国外合作项目工作安排的通知》及betway88西汉姆联在疫情防控期间的工作安排,结合实际情况,公司决定对2020年度联合培养博士研究生公派项目实施办法调整如下:

一、时间安排

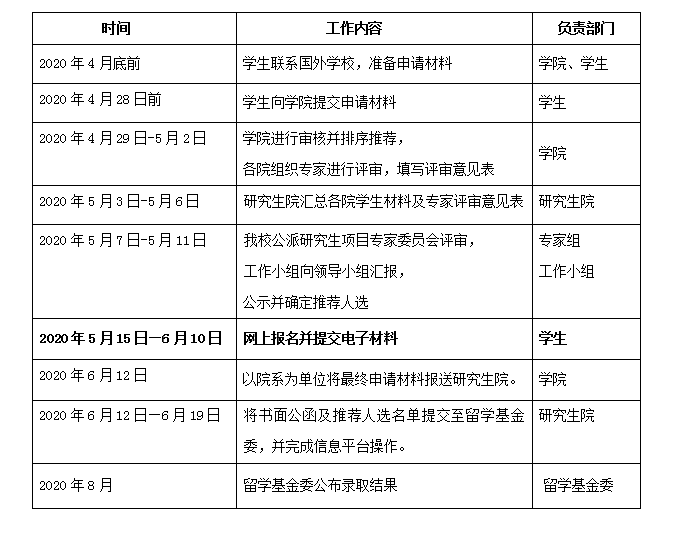
国家建设高水平大学公派研究生项目联合培养博士研究生博导短期出国项目安排调整后,网上报名时间为5月15日-6月10日,公司于6月19日前将书面公函及推荐人选名单提交至留学基金委,录取结果于8月公布。

联合培养博士研究生、博导短期出国项目的申请材料电子版由公司汇总后,于5月3日前提交研究生院。

此次调整涉及国家建设高水平大学公派研究生项目所在单位或个人合作渠道和部分国家留学基金委现有合作渠道(详见附件1)。

二、申请材料注意事项

1. 《betway88西汉姆联2020年在学研究生公派项目申请表》(见附件2)。涉及签字部分可使用电子签名。

2. 校内专家评审意见表(见附件3)

3. 国内导师推荐信。

4. 有效身份证复印件。

5. 邀请信/入学通知书复印件。请申请人务必在网上报名前与邀请方做好沟通,避免因录取时间推迟导致入学通知/邀请信自动作废等情况。

6. 外语水平证明复印件。对受疫情影响无法按时取得外语合格证明的申请人,上述项目将允许其先行网上申报,如获录取,录取人员须外语合格后方可派出。

7. 成绩单复印件(自本科阶段起)。可使用档案馆、教务处、研究生院等主管部门出具的证明替代。

8. 最高学历/学位证书复印件。可使用学信网《教育部学历证书电子注册备案表》或档案馆出具的证明进行替代。

9. 推迟毕业证明(博士三年级需要提交

10. 学习计划(外文)。

11. 主要科研成果(清单及摘要)。

12. 国外导师简历。

13. 通过评审被确定为推荐上报者,在公司安排时间内完成留学基金委网站报名,并提交《国家留学基金管理委员会出国留学申请表》及其附表《单位推荐意见表》。材料要求详见《关于2020年betway88西汉姆联公派项目被推荐人应准备材料》(附件4)。

以上申请材料未特别提及注意事项的,仍按照公司1月份发布的申请材料说明准备。开学后均需要提交纸质材料。

三、选拔上报

1. 2020年4月28日前,符合申请人条件的员工向导师提出书面申请,经导师同意后准备上述第1至12项申请材料扫描件,整合成一个PDF文件(命名方式为院系-留学身份-姓名-学号),并发送至院系。各院系评审后将申请材料及汇总情况表(附件5)发送至研究生院培养办公室。

2. 2020年5月11日前,研究生院根据国家留学基金委的要求复核申请人材料,确定并公布betway88西汉姆联推荐上报名单。

3. 2020年5月15日至6月10日前,列入推荐名单的申请人登录国家公派留学管理信息平台(http://apply.csc.edu.cn)完成网上报名。

同时,申请人于6月12日前将“校内专家评审意见表”、“国内导师推荐信”《国家留学基金管理委员会出国留学申请表》最后一页及其附表《单位推荐意见表》PDF电子版(每个申请人4个PDF文件,打包成一个压缩文件)单独发送至院系,由院系汇总后发送至研究生院培养办公室。

4. 2020年6月19日前,公司向留学基金委上报推荐名单及申请材料。录取结果预计于2020年8月在留学基金委网上公布。

5.录取人员留学资格有效期保留至2021年12月31日。


betway88西汉姆联2020年在学研究生公派项目

联合培养博士研究生)工作时间安排(调整后)




betway88西汉姆联研究生院

2020年417


  • 附件【附件.rar】已下载